2024年365英国上市硕士研究生招生预公告
(仅供报考参考,以公司最终发布为准)
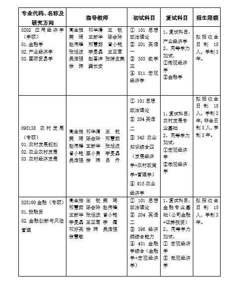
一、招生专业与计划
1、招生专业和考试科目
2024年,应用经济学术硕士,农村发展专业硕士和金融专业硕士授权点将招收硕士研究生,接收符合条件的同等学力、非全日制(非脱产学习)、退役老员工士兵报考。

说明:1、招生限额仅供参考,各类别研究生招生数量以教育部最终下达公司的招生计划为准。
2、复试录取阶段,公司将根据生源状况、社会需求对各专业招生计划进行调整。
3、学术学位各专业,均接受推免生,招生计划均为1人。
4、学术学位各专业均不接受退役老员工士兵计划考生,请不要报考。
5、部分专业学位领域可接收退役老员工士兵计划考生,具体招生领域和计划请在教育部网上报名系统中查看。
2、招生计划
集团最终招生计划总数以教育部当年印发的分单位招生计划文件下达数为准。录取时公司会根据教育部最终下达的招生计划,综合考虑生源状况和学科发展需求等情况进行调整,上表信息根据2023年招生情况预推测仅供参考。
二、报名方式
报名包括网上报名和网上确认(现场确认)两个阶段。所有参加硕士研究生招生考试的考生均须进行网上报名,并在网上或到报考点现场确认网报信息和采集本人图像等相关电子信息。具体时间和要求详见公司研究生处官网。有报名意向的考生可加入2024年考研信息群。

三、考试大纲
具体大纲详见附件。